Beat365官方网站

Beat365官方网站
学校首页
  • 网站首页
  • 学院概况
    • 学院简介
    • 专业介绍
    • 现任领导
  • 党建工会
    • 党建
    • 工会
  • 教学管理
    • 教学工作
    • 专业建设
    • 教学项目
    • 技能竞赛
    • 教师发展
    • 实习实训
  • 学生工作
    • 学生管理
    • 奖贷资助
    • 团学工作
  • 招生就业
    • 招生信息
    • 招聘信息
    • 创新创业
    • 校友风采
    • 就业指导
  • 产教融合
  • 通知公告
  • 网站首页
  • 学院概况
    • 学院简介
    • 专业介绍
    • 现任领导
  • 党建工会
    • 党建
    • 工会
  • 教学管理
    • 教学工作
    • 专业建设
    • 教学项目
    • 技能竞赛
    • 教师发展
    • 实习实训
  • 学生工作
    • 学生管理
    • 奖贷资助
    • 团学工作
  • 招生就业
    • 招生信息
    • 招聘信息
    • 创新创业
    • 校友风采
    • 就业指导
  • 产教融合
  • 通知公告

学生工作

  • 学生管理
  • 奖贷资助
  • 团学工作

学生工作

百“历”挑一 “职”在必得丨Beat365官方网站成功举办第七届大学生简历设计制作大赛

发布日期:2024-05-31  浏览次数:

为帮助学院实习就业学生增强就业意识,充分做好就业准备,普及就业技巧,增强就业技能,提高大学生就业竞争力,Beat365官方网站举办第七届大学生简历设计制作大赛。

通过本次简历设计制作大赛,使同学们能够掌握简历设计及撰写要领,参赛同学的作品外观设计巧用心思,整洁美观又能凸显专业特色及个人特点。让我们一起来看看部分获奖者的优秀简历吧。

一等奖:网营2202梁子玉

二等奖:电商2204李亚昕

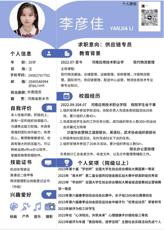
二等奖:物流2202李彦佳

三等奖:电商2205李馨馨

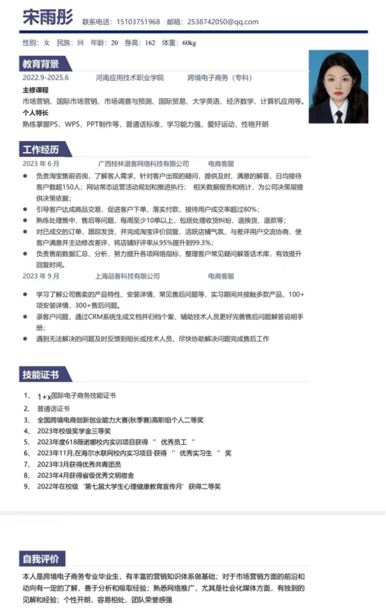
三等奖:跨境2201宋雨彤

三等奖:电商2201时心如

简历,是职业道路的第一张名片,它不仅是求职者的敲门砖,更是展现个人才能与潜质的舞台。同学们只有用心打磨简历,才能踏出求职成功的第一步!

亲爱的同学们,在人生旅途中,提高自我能力是一项永恒的任务。每一次自我提升,都如同点亮了前行道路上的一盏灯,因此,要以不懈的努力和坚定的信念,不断提高自身能力,书写属于自己人生的精彩篇章!

以下是本次简历大赛获奖名单:

【一等奖】

网营2202梁子玉

电商2202杨洋

电商2201刘昱茹

【二等奖】

营销2204周艺甲 物流2203赵青平

物流2202李彦佳 物流2202李世龙

电商2202杨云凯 电商2204李亚昕

连锁2201朱梦梦

【三等奖】

营销2202芦梦 营销2202陈思齐

网营2201付皓雯 连锁2201张家惠

跨境2201宋雨彤 电商2205顾晓曼

电商2205李馨馨 电商2201时心如

营销2201晋刘燕 营销2201丁依瑾、

网营2202景梦婷

版权所有:Beat·365(中国区) - 官方网站 就业联系电话:15565642566

地址:中国·河南·郑州市郑上路548号  邮编:467000